中联钢信工业互联网平台入选国家级工业互联网平台试点示范项目!
| 来源:兴华财富集团 | 作者:钢信网 | 时间:2022-11-02 |
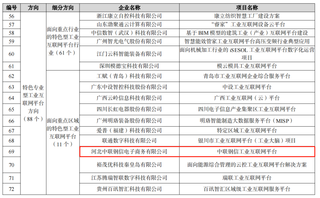
10月31日,工信部官网发布关于2022年新一代信息技术与制造业融合发展试点示范名单的公示,中联钢信工业互联网平台被评为国家级特色专业型工业互联网平台试点示范项目。
▲示范名单公示
工信部新一代信息技术与制造业融合发展试点示范项目,聚焦“数字领航”企业、两化融合管理体系贯标、特色专业型工业互联网平台等方向,旨在推动新一代信息技术与制造业全要素、全产业链、全价值链深度融合,加快制造业技术、模式、业态等创新和应用。
中联钢信工业互联网平台从全国众多工业互联网平台项目中脱颖而出,成功入选国家级特色专业型工业互联网平台试点示范项目,是工信部对中联钢信工业互联网平台依托专业知识,在深度赋能数字化工厂、数智供应链、智能工业应用、智能装备、工业大数据采集等领域的技术和服务能力的认可和鼓励,也充分彰显了中联钢信工业互联网平台的创新性、先进性、实用性,标志着中联钢信工业互联网平台正式成为中国领先的国家级专业型工业互联网平台。
中联钢发展始终把服务于钢铁实体作为核心价值目标,始终聚焦钢铁实体转型发展过程中的难点和痛点问题。它有三大使命任务:第一:打造以钢铁实体为中心的数智化供应链,实现敏捷供应、高效协同。第二:助力钢铁企业数字化转型,实现数智化运营管控。第三:围绕钢铁产业链提供科技生态服务。
中联钢信工业互联网平台优化产业链闭环,创新应用场景、重构企业生态,实现物联网、边缘计算、工业大数据、数字孪生、人工智能、5G等新一代信息技术与制造业融合发展,以服务钢铁制造实体为中心的价值理念,推出全产业链的平台和产品应用,打通生产、供应、销售、运输、仓储、金融等各环节,全面构筑开放共享的生态体系。中联钢信打造工业互联网+智能制造新生态,成为新技术赋能的钢铁产业服务平台,助力钢铁产业数字化、智能化、绿色化转型升级。


